产品列表 \ Products List
 
 

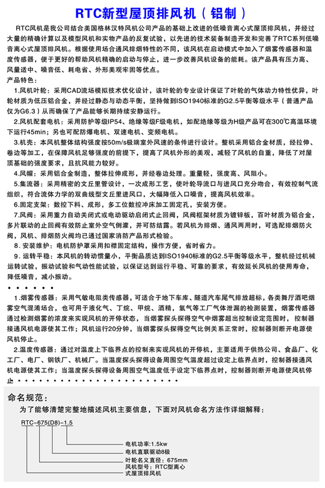
RTC铝制屋顶风机用途:屋顶排风、风管集中排风、防爆排风(仅限直联)风量范围:600~50000 m静压范围:100~750Pa驱动形式:皮带驱动、直联驱动安装形式:屋顶泛水安装产品特点:经过AMCA认证产品;全铝制重量轻,减少屋顶载荷;翔欣2代叶轮,效率高,不过载;平衡等级高达G2.5,减少噪音和振动;主动冷却驱动机构,延长电机寿命;外形美观精致,提升设计品味。